입시정보
2022학년도 수시 고른기회전형 운영 대학 - 기초생활수급자, 차상위, 한부모, 장애인, 유공자, 다자녀, 사회기여자/사회배려자(공무원) 등
math-son
2021. 8. 24. 17:52
728x90
반응형
728x170
SMALL
□ 고른기회전형은 대학이 사회적 책무성 차원에서 저소득층 학생이나 보훈대상자, 장애 학생 등 특별한 자격 기준으 갖춘 사람을 선발하는 전형이다. (사회기여자전형, 사회배려자전형, 교육기회균등전형, 사회공헌자전형, 국가보훈대상자전형, 독립유공자, 군인/경찰/공무원 자녀 등 지원 자격을 제한하여 대학별 독자적 기준에 의한 전형으로 선발하기도 한다.)
□ 고른기회전형 운영 대학




□ 고른기회전형- 학생부교과전형


□ 고른기회전형- 학생부종합전형




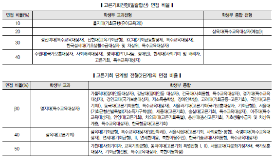
□ 고른기회전형 면접

□ 고른기회전형 수능최저등급


728x90
반응형
그리드형
LIST