입시정보
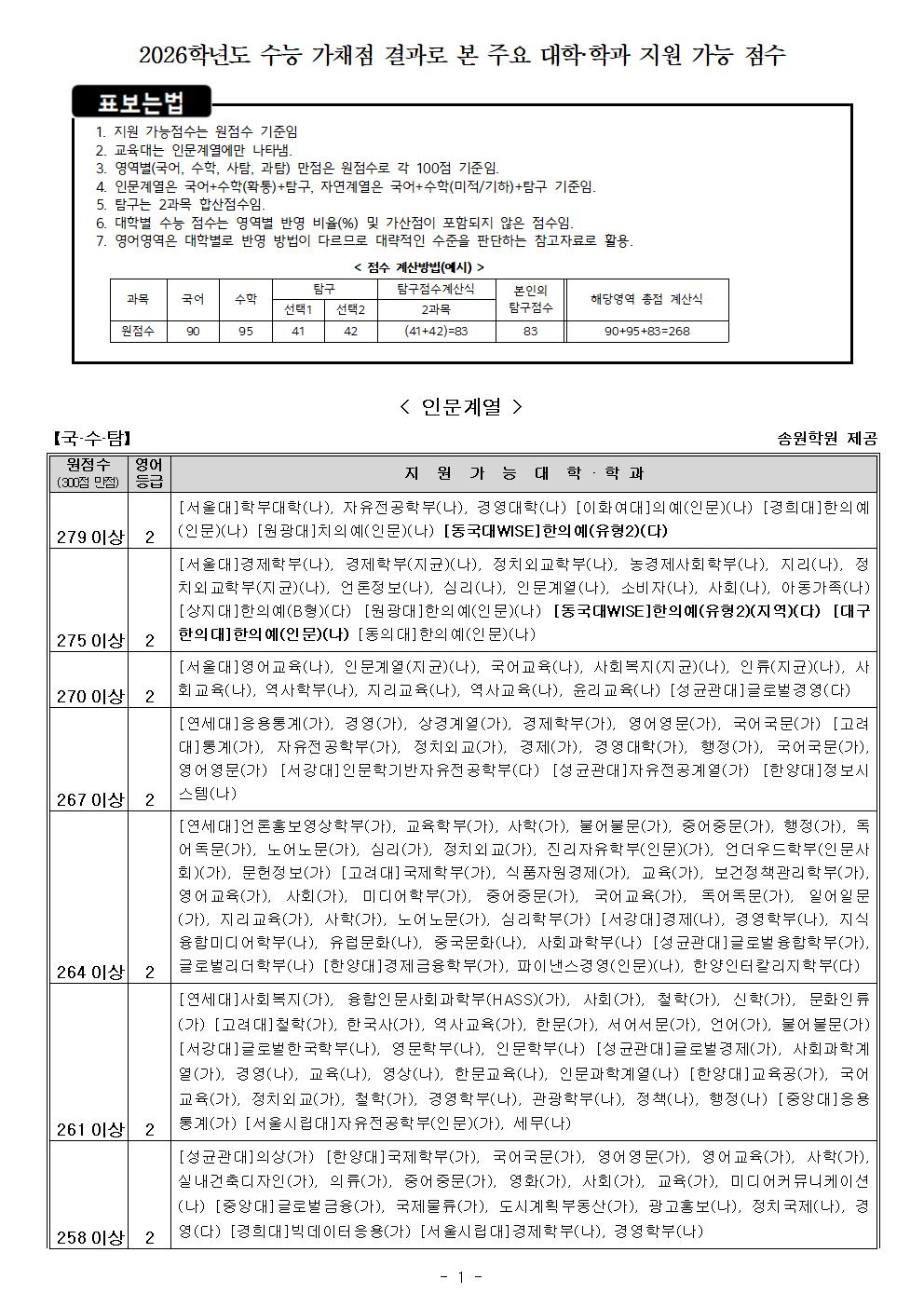
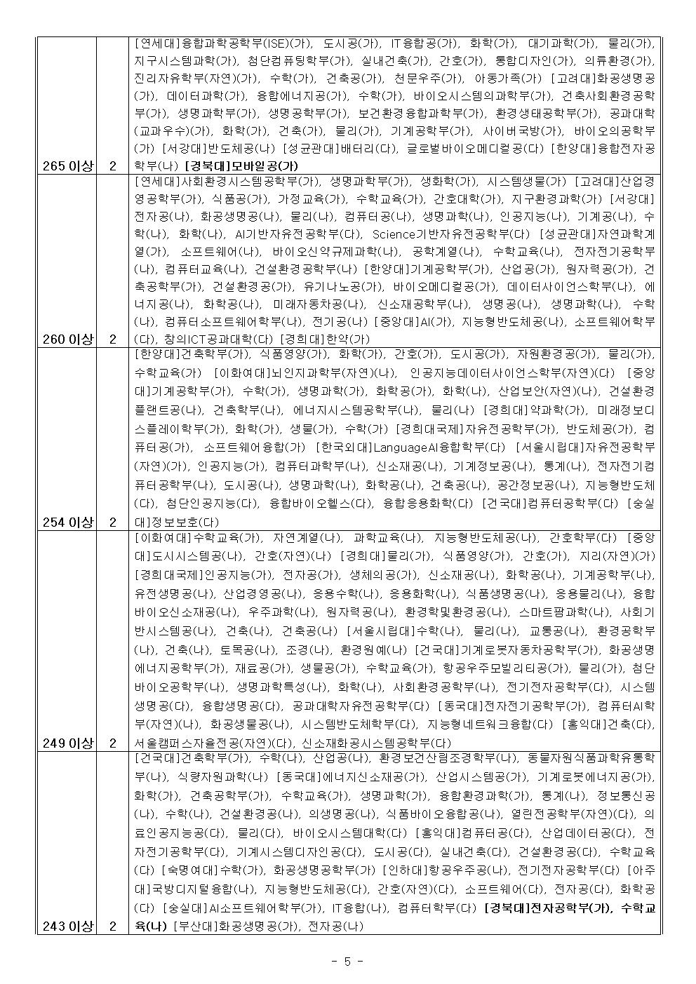
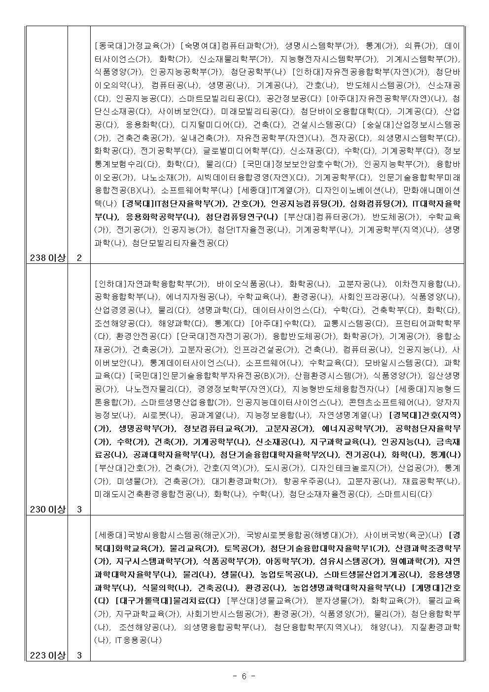
2026학년도 수능 가채점 결과로 본 주요 대학·학과 지원가능점수 (송원학원)
math-son
2025. 11. 15. 01:50
728x90
반응형
728x170
SMALL
2026학년도 수능 가채점 결과로 본 주요 대학·학과
지원가능점수-인문, 자연 (송원학원)







728x90
반응형
그리드형
LIST